|
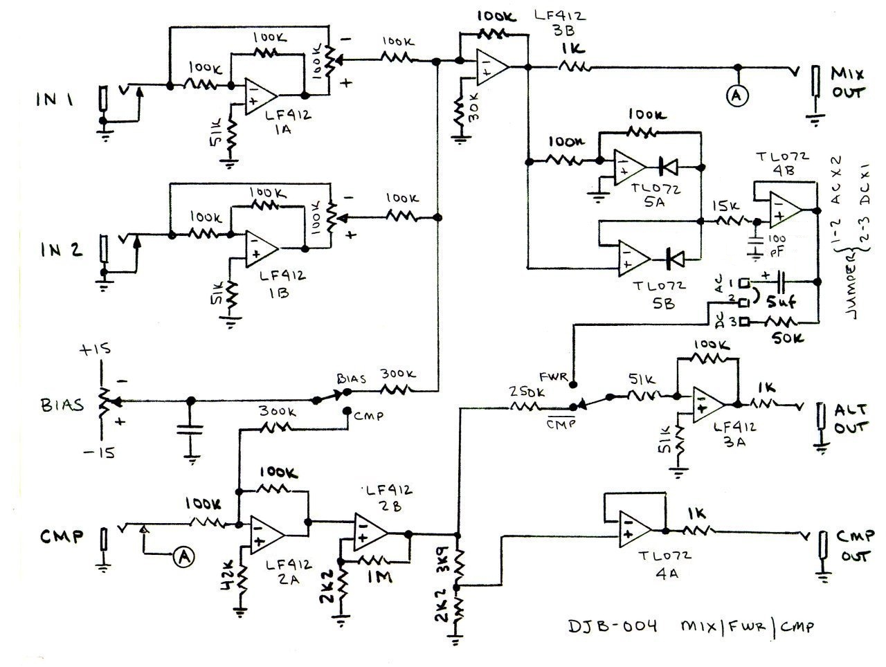
This module was inspired by Richard Brewster's Mixer-Comparator module. I decided I wanted additional functionality and added a Full Wave Rectifier as an alternate output. A jumper strap on the PCB selects either AC or DC coupling for the full wave rectifier. For AC coupling the gain is x2 so the output is a full +/- 5 volts.

This circuit is wired up on a shortened MOTM-000 prototype pcb.

DJB-004 FrontPanelExpress design file