|
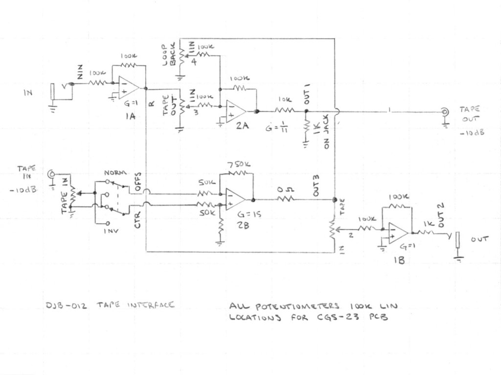
I wanted an easy way to do analog tape delays. I have a Blacet TimeMachine but wanted better quality for some applications. I have several reel to reels as I am a collector of vintage audio and radios so I decided to design this interface. It provides level shifting to and from -10dB and uses RCA phono jacks for the tape inputs and outputs. I provided a loopback control for mixing the tape output back into the tape input for the echo control. I also added a mix output between the input and tape output. It worked great although when I interfaced it to my Otari MX-5050 I noticed that the tape outputs were out of phase with the tape inputs so the echo was not as prevalent. I added a normal / invert switch on the tape input to accommodate different recorders.
Because I have four channels on my Otari, I decided to do a Stooge custom panel since it would be less expensive. I originally did a FrontPanelExpress design so that is included below.

I decided to use a Ken Stone CGS-23 board since it would provide all the functions I needed and would be simpler to wire. I used a Stooge bracket and hate to drill in that stainless!

Since the CGS-23 board has only value nomenclature, I documented the resistor
placement
to make the construction of the other boards easier. At this point I have
only two built.

DJB-012 FrontPanelExpress design file